07/04/2010
Systemisk Lupus Erythematosus (SLE), ofte blot kaldet lupus, er en kompleks og kronisk autoimmun sygdom, hvor kroppens immunforsvar fejlagtigt angriber sit eget væv og organer. Dette angreb forårsager udbredt inflammation og kan føre til en bred vifte af symptomer, der påvirker alt fra hud og led til nyrer og hjerte. Behandlingen af lupus har længe været en udfordring for læger, da sygdommen manifesterer sig forskelligt fra patient til patient. I jagten på mere målrettede og effektive behandlinger er et nyt lægemiddel, mezagitamab (også kendt som TAK-079), kommet i søgelyset som en potentiel ny behandlingsmulighed, der sigter mod selve kernen i sygdomsprocessen.

Hvad er Mezagitamab, og Hvordan Virker Det?
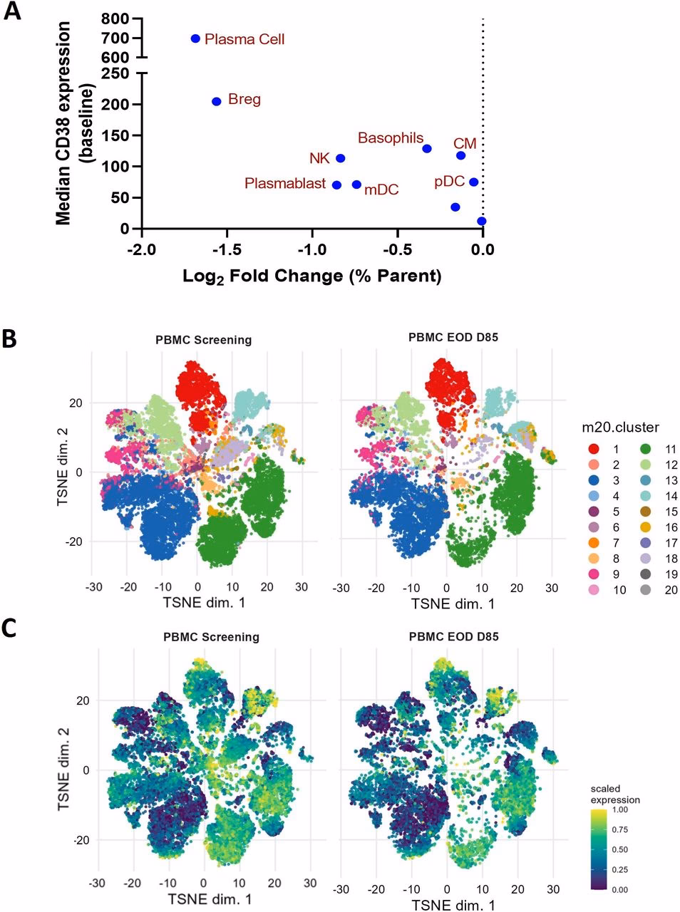
Mezagitamab er et såkaldt fuldt humant monoklonalt antistof. Det betyder, at det er et laboratoriefremstillet protein, der er designet til at genkende og binde sig til et specifikt mål i kroppen. I dette tilfælde er målet et protein på overfladen af visse immunceller kaldet CD38.
Men hvorfor er CD38 så interessant i forbindelse med lupus? CD38 findes i høje koncentrationer på overfladen af plasmaceller og plasmablaster. Disse celler er kroppens "antistoffabrikker". Hos raske individer producerer de antistoffer, der bekæmper infektioner. Hos patienter med Systemisk Lupus Erythematosus (SLE) er disse celler imidlertid gået amok og producerer store mængder skadelige autoantistoffer, som er de antistoffer, der angriber kroppens egne celler.
Den terapeutiske hypotese bag mezagitamab er elegant i sin enkelthed: Ved at målrette og eliminere de CD38-positive plasmaceller kan man standse produktionen af de skadelige autoantistoffer og dermed dæmpe sygdomsaktiviteten. Mezagitamab virker ved at binde sig til CD38-proteinet på plasmacellen. Denne binding fungerer som et signal til andre dele af immunsystemet, især de såkaldte Natural Killer (NK) celler, om at denne celle skal destrueres. Denne proces kaldes antistof-afhængig celle-medieret cytotoksicitet (ADCC). Tidlige in vitro-studier har vist, at mezagitamab effektivt kan fjerne både kortlivede og langlivede plasmaceller fra både blod og knoglemarv hos SLE-patienter.
Indblik fra Tidlige Kliniske Studier
Et nyligt fase 1b-studie har givet de første vigtige data om mezagitamabs effekt og sikkerhed hos patienter med moderat til svær SLE. Resultaterne er lovende, men peger også på, at der stadig er meget at lære.

Sikkerhedsprofil
Et af de vigtigste resultater fra studiet var, at mezagitamab generelt blev tolereret godt af patienterne. Der blev ikke identificeret nogen nye eller alvorlige sikkerhedsproblemer, og der var ingen mærkbare forskelle i bivirkninger mellem de grupper, der modtog forskellige doser af lægemidlet, og den gruppe, der modtog placebo. Dette er et afgørende første skridt for ethvert nyt lægemiddel og giver grundlag for at fortsætte undersøgelserne med højere doser eller ændrede doseringsintervaller.
Effektivitet og Udfordringer
Studiet undersøgte også, om behandlingen havde den ønskede effekt på sygdommen. Her var resultaterne mere komplekse. Selvom lægemidlet viste sig at binde til sit mål (CD38), var denne binding ikke fuldstændig mættet ved de testede doser. Dette antyder, at den anvendte dosering muligvis ikke var optimal til at opnå den maksimale farmakologiske effekt.
En interessant observation var, at reduktionen i niveauet af autoantistoffer ikke direkte korrelerede med en forbedring i de generelle mål for sygdomsaktivitet (såsom SLEDAI-2K-score). Forskerne peger på flere mulige årsager til dette:
- Utilstrækkelig fjernelse af plasmaceller: De anvendte doser var måske ikke høje nok til at fjerne en tilstrækkelig stor andel af plasmacellerne.
- Studiets størrelse og heterogenitet: Studiet var lille, og patienternes sygdomsbilleder var meget forskellige, hvilket gør det svært at drage endelige konklusioner.
- Samtidig medicin: Mange patienter var i behandling med andre lægemidler, herunder binyrebarkhormon, hvilket kan have sløret resultaterne og bidraget til en relativt høj placeborespons.
Et Særligt Fokus på Hudlupus
På trods af de blandede resultater vedrørende de generelle sygdomsaktivitetsmål, observerede forskerne en bemærkelsesværdig og opmuntrende effekt hos patienter med hudmanifestationer af lupus. Forbedringen blev målt med et redskab kaldet CLASI-score, og her så man en tydelig positiv effekt hos nogle af de patienter, der blev behandlet med mezagitamab. Denne forbedring i huden skete endda hos patienter, hvor man ikke så et stort fald i autoantistoffer.
Dette fund fik forskerne til at undersøge andre mulige virkningsmekanismer. En analyse af biomarkører i blodet viste, at patienter behandlet med den højeste dosis mezagitamab havde en tydelig reduktion i udtrykket af type I interferon-gener. Type I interferon-signalvejen er en kendt og central drivkraft for inflammation ved lupus, især i huden. Selvom der ikke blev taget hudbiopsier i studiet for at bekræfte dette direkte i vævet, giver fundet en stærk mekanistisk hypotese for, hvorfor mezagitamab ser ud til at have en særlig gavnlig effekt på hudlupus. Det tyder på, at lægemidlets virkning rækker ud over blot at fjerne plasmaceller.
Sammenligning med Eksisterende Biologisk Behandling
For at forstå potentialet i mezagitamab kan det være nyttigt at sammenligne det med andre biologiske lægemidler, f.eks. Rituximab, der også anvendes (off-label) til behandling af autoimmune sygdomme.

| Egenskab | Mezagitamab (Anti-CD38) | Rituximab (Anti-CD20) |
|---|---|---|
| Målmolekyle | CD38 | CD20 |
| Primære Målceller | Plasmaceller og plasmablaster | Modne B-celler (forstadier til plasmaceller) |
| Effekt på langlivede plasmaceller | Direkte og potentielt stærk | Meget begrænset eller ingen direkte effekt |
| Potentiel fordel i SLE | Målretter direkte kilden til den vedvarende produktion af autoantistoffer | Reducerer puljen af nye B-celler, der kan blive til plasmaceller |
Ofte Stillede Spørgsmål (OSS)
Er mezagitamab en godkendt behandling for lupus?
Nej, ikke endnu. Lægemidlet er stadig i den kliniske udviklingsfase. De data, der er præsenteret her, stammer fra et tidligt fase 1b-studie. Der kræves større og længerevarende fase 2- og fase 3-studier for endeligt at fastslå dets sikkerhed og effektivitet, før det kan blive godkendt af sundhedsmyndighederne.
Hvad er den største fordel ved at målrette CD38?
Den primære fordel er, at CD38 er stærkt udtrykt på de langlivede plasmaceller, som ofte findes i knoglemarven og er ansvarlige for den vedvarende produktion af skadelige autoantistoffer. Mange nuværende behandlinger, herunder dem der retter sig mod CD20, er ikke effektive til at fjerne disse specifikke celler, hvilket gør anti-CD38-behandling til en teoretisk mere direkte og potentielt mere effektiv strategi.
Hvorfor så man ikke en klar sammenhæng mellem fald i antistoffer og generel forbedring?
Lupus er en meget kompleks sygdom, hvor mange forskellige immunologiske processer spiller ind. Det er muligt, at et simpelt fald i den samlede mængde autoantistoffer ikke er nok til at se en øjeblikkelig klinisk forbedring i alle organer. Forhold som studiets korte varighed, den anvendte dosis og patienternes baggrundsmedicin kan også have spillet en væsentlig rolle.
Hvad er de næste skridt for mezagitamab?
De opmuntrende resultater, især med hensyn til sikkerhed og effekten på hudlupus, støtter kraftigt den fortsatte undersøgelse af mezagitamab. Fremtidige studier vil sandsynligvis fokusere på at optimere doseringen for at opnå en mere fuldstændig og vedvarende fjernelse af plasmaceller. Derudover vil større studier være nødvendige for at bekræfte de kliniske fordele og fuldt ud forstå lægemidlets plads i behandlingen af SLE og potentielt andre autoimmune sygdomme.
Hvis du vil læse andre artikler, der ligner Mezagitamab: Nyt Håb for Lupuspatienter?, kan du besøge kategorien Sundhed.
