23/09/2020
Tuberkulose (TB) er en sygdom, der har plaget menneskeheden i årtusinder og fortsat er en af de mest dødelige infektionssygdomme på verdensplan. Sygdommen forårsages af bakterien Mycobacterium tuberculosis, men hvad mange ikke ved er, at denne bakterie ikke er en enkelt, ensartet organisme. Den tilhører en familie af genetisk beslægtede stammer kendt som Mycobacterium tuberculosis-komplekset (MTBC). Denne genetiske mangfoldighed er afgørende for at forstå sygdommens spredning, virulens og udviklingen af lægemiddelresistens. Inden for dette kompleks findes der flere forskellige 'linjer' eller slægter, som har udviklet sig og tilpasset sig forskellige menneskelige populationer over hele kloden. En af de mest fundamentale og interessante af disse er Linje 1, også kendt som den Indo-Oceaniske linje. Denne artikel vil udforske, hvad Linje 1 er, dens plads i tuberkulosens evolution, dens geografiske udbredelse og dens relevans for den globale kamp mod TB.

- Forståelse af Mycobacterium tuberculosis-komplekset (MTBC)
- Fokus på Linje 1: Den Indo-Oceaniske Forfader
- Geografisk Udbredelse: Et Verdenskort over Tuberkulose-linjer
- Forårsager Linje 1 Lunge-tuberkulose?
- Evolution og Avanceret Genetisk Forskning
- Ofte Stillede Spørgsmål (FAQ)
- Konklusion: En Brik i det Globale Puslespil
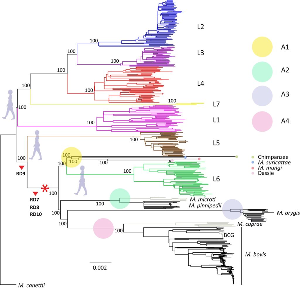
Forståelse af Mycobacterium tuberculosis-komplekset (MTBC)
Før vi kan dykke ned i detaljerne om Linje 1, er det vigtigt at have en grundlæggende forståelse af MTBC. Forestil dig MTBC som et stort stamtræ for tuberkulosebakterier. Selvom alle grene på træet er tæt beslægtede – med en genetisk lighed på over 99% – har de udviklet små, men betydningsfulde forskelle over tid. Disse forskelle skyldes mutationer og selektivt pres fra værtens immunsystem og miljøet. Resultatet er en række forskellige linjer, der hver især har unikke kendetegn.
Forskere har identificeret mindst ni store menneskelige og dyre-tilpassede linjer. De syv primære menneskelige linjer er:
- Linje 1: Indo-Oceanisk
- Linje 2: Østasiatisk (inkluderer den velkendte Beijing-stamme)
- Linje 3: Centralasiatisk (CAS)
- Linje 4: Euro-amerikansk
- Linje 5: Vestafrikansk 1 (M. africanum)
- Linje 6: Vestafrikansk 2 (M. africanum)
- Linje 7: Etiopisk
Derudover er Linje 8 og Linje 9 for nylig blevet identificeret, hvilket viser, at vores viden om denne bakteries mangfoldighed konstant udvikler sig. Denne opdeling er ikke kun en akademisk øvelse; den har reelle konsekvenser for patientbehandling, epidemiologi og udvikling af vacciner.

Fokus på Linje 1: Den Indo-Oceaniske Forfader
Linje 1, ofte betegnet som den Indo-Oceaniske linje eller EAI (East-African-Indian), har en særlig plads i MTBC's evolutionære historie. Den betragtes som en af de ældste eller 'forfædres' linjer, hvilket betyder, at den er tættere på den fælles forfader til de moderne M. tuberculosis-stammer. At forstå Linje 1 er derfor som at kigge tilbage i tiden for at se, hvordan denne formidable patogen begyndte sin sameksistens med mennesker.
Kendetegnene ved Linje 1 er primært defineret af dens genetik og dens geografiske udbredelse. Den er mest udbredt i lande omkring Det Indiske Ocean, herunder Sydøstasien, Filippinerne, det østlige Afrika og Indien. Denne stærke geografiske tilknytning tyder på, at linjen har udviklet sig i tæt samspil med de menneskelige populationer i disse regioner gennem tusinder af år. Denne lokale tilpasning kan have indflydelse på, hvordan bakterien interagerer med værtens immunsystem, hvilket potentielt kan påvirke sygdommens sværhedsgrad og symptomer.
Geografisk Udbredelse: Et Verdenskort over Tuberkulose-linjer
En af de mest fascinerende aspekter ved MTBC-linjerne er deres tydelige geografiske mønstre. Mens nogle linjer er blevet verdensomspændende som følge af migration og globalisering, er andre forblevet stærkt begrænset til specifikke regioner. Dette giver vigtige spor om menneskets migrationshistorie og spredningen af sygdomme.

Nedenstående tabel giver et overblik over den primære udbredelse af de vigtigste menneskelige TB-linjer:
| Linje | Almindeligt Navn | Primær Geografisk Udbredelse |
|---|---|---|
| Linje 1 | Indo-Oceanisk / EAI | Lande omkring Det Indiske Ocean (Sydøstasien, Østafrika, Indien) |
| Linje 2 | Østasiatisk / Beijing | Verdensomspændende, men med oprindelse i Østasien |
| Linje 3 | Centralasiatisk / CAS | Østafrika, Central- og Sydasien |
| Linje 4 | Euro-amerikansk | Verdensomspændende, dominerende i Europa, Amerika og Afrika |
| Linje 5 & 6 | M. africanum | Stærkt begrænset til Vestafrika |
| Linje 7 | Etiopisk | Næsten udelukkende i Etiopien og Afrikas Horn |
Denne fordeling understreger, hvor tæt bakterien og dens menneskelige vært har udviklet sig sammen. For eksempel er den høje forekomst af Linje 5 og 6 i Vestafrika og Linje 7 i Etiopien et stærkt bevis på langvarig lokal tilpasning.
Forårsager Linje 1 Lunge-tuberkulose?
Ja, absolut. Ligesom de andre store menneskelige linjer er Linje 1 en væsentlig årsag til Lunge-tuberkulose, som er den mest almindelige form for TB. Studier, der analyserer TB-patienter i høj-incidenslande som Indonesien, Vietnam og Indien – hvor Linje 1 er udbredt – bekræfter dens rolle i at forårsage pulmonal sygdom. Forskningen undersøger nu, om der er forskelle i den kliniske præsentation af sygdommen afhængigt af den inficerende linje. For eksempel kan nogle linjer være mere tilbøjelige til at forårsage ekstrapulmonal TB (TB uden for lungerne) eller danne kaverner (huller) i lungevævet. Selvom der endnu ikke er endegyldige konklusioner specifikt for Linje 1 sammenlignet med alle andre, er det et aktivt forskningsområde. At forstå disse potentielle forskelle kan føre til mere personlig medicin, hvor behandlingen kan skræddersys til den specifikke bakteriestamme.

Evolution og Avanceret Genetisk Forskning
Den moderne forståelse af TB-linjerne er blevet revolutioneret af fremskridt inden for genomisk sekventering, især Next-Generation Sequencing (NGS). Disse teknologier giver forskere mulighed for at læse hele bakteriens genetiske kode hurtigt og omkostningseffektivt. Ved at sammenligne genomerne fra tusindvis af TB-isolater fra hele verden har forskere kunnet konstruere detaljerede evolutionære træer og identificere de specifikke genetiske markører (kaldet SNP'er - Single Nucleotide Polymorphisms), der definerer hver linje og underlinje.
Denne genetiske kortlægning er afgørende. Den hjælper med at spore udbrud, forstå hvordan lægemiddelresistens opstår og spredes, og identificere bakteriens svage punkter, som kan udnyttes til at udvikle nye lægemidler og vacciner. Forskningen har vist, at selv små ændringer i genomet kan have store konsekvenser for bakteriens virulens og dens evne til at undvige immunsystemet. For Linje 1 og andre 'gamle' linjer kan studiet af deres genomer afsløre fundamentale mekanismer for patogenicitet, som er blevet bevaret gennem evolutionen.
Ofte Stillede Spørgsmål (FAQ)
Hvad er den primære forskel på de forskellige tuberkulose-linjer?
Den primære forskel ligger i deres genetik, som er et resultat af evolutionær tilpasning til forskellige menneskelige populationer. Dette fører til forskelle i deres geografiske udbredelse, og potentielt også i deres virulens, smitsomhed og tendens til at udvikle lægemiddelresistens.

Er Linje 1 mere farlig end andre linjer?
Det er komplekst. Der er ikke noget simpelt svar på, om en linje er universelt 'mere farlig'. Forskning tyder på, at visse linjer, som f.eks. Beijing-stammen (Linje 2), kan være forbundet med hurtigere progression af sygdom og højere forekomst af lægemiddelresistens. Farligheden afhænger dog af en kompleks interaktion mellem bakteriens genetik, patientens immunstatus og socioøkonomiske faktorer. Linje 1 anses generelt ikke for at være hypervirulent, men den er en effektiv patogen i de populationer, den har tilpasset sig.
Hvorfor er det vigtigt at kende en patients TB-linje?
At kende den specifikke linje kan have flere fordele. Epidemiologisk kan det hjælpe med at spore smittekæder og forstå udbrud. Klinisk kan det i fremtiden give fingerpeg om risikoen for sygdomsprogression eller udvikling af resistens, hvilket kan guide behandlingsvalg. For folkesundheden er viden om de dominerende linjer i en region afgørende for at designe effektive kontrolstrategier og vacciner.

Hvad betyder 'Indo-Oceanisk'?
Navnet 'Indo-Oceanisk' refererer direkte til den geografiske region, hvor Linje 1 er mest udbredt: landene, der grænser op til Det Indiske Ocean. Det er en fylogeografisk betegnelse, der forbinder bakteriens slægtskab med dens geografi.
Konklusion: En Brik i det Globale Puslespil
Mycobacterium tuberculosis Linje 1 er mere end blot en videnskabelig klassifikation; den repræsenterer et kapitel i den lange og komplekse historie om tuberkulose og menneskeheden. Som en af de ældste linjer giver den indsigt i sygdommens oprindelse og dens tidlige spredning. Dens stærke geografiske tilknytning til landene omkring Det Indiske Ocean understreger den intime og langvarige samevolution mellem patogen og vært. At forstå de unikke biologiske egenskaber ved Linje 1 og andre linjer er en fundamental del af den globale indsats for at opnå Verdenssundhedsorganisationens (WHO) mål om at udrydde TB. Gennem fortsat genomisk overvågning og forskning kan vi afdække flere af denne gamle fjendes hemmeligheder og udvikle de værktøjer, der er nødvendige for endeligt at besejre den.
Hvis du vil læse andre artikler, der ligner Tuberkulose Linje 1: En Dybdegående Guide, kan du besøge kategorien Sundhed.
